Réflexions géographiques sur l'usage des systèmes multi-agents dans la compréhension des processus d'évolution des territoires viticoles de fortes pentes

Le cas de la Côte Vermeille et du val di Cembra

Présentée et soutenue par Etienne Delay
Sous la direction de : É. Rouvellac, N. Becu et Ph. Allée.
École doctorale n° 526 «Sociétés et Organisation»
10 juin 2015
logo geolab

Parcours

L'itinéraire géographique et viticole 2008-2015

  • 2008 - 2009 - Licence 3 : Stage au Centre d'Ampélographie Alpine Pierre Galet
  • 2009 - 2010 - Master 1 : Stage au Centre d'Étude de Recherche et de valorisation de la viticulture de montagne
  • 2010 - 2011 - Master 2 : Ingénieur d'étude au centre de transfert technologique de la Fondazione E. Mach (IT)
  • Depuis 2011 - Thèse de géographie à l'université de Limoges

Introduction

La viticulture de pentes : zone de production d'imaginaires

viticulture de LAVAUX plantation dans le douro

Définitions des problématiques et des terrains d'études

Le contexte général

  1. La viticulture de montagne et de fortes pentes ne fait pas l'objet d'études spécifiques
  2. La tendance est à l'abandon des pentes au profit d'une viticulture mécanisée en plaine

Réfléchir et explorer les influences des spécificitées liées à la pente dans les pratiques socio-spatiales viticoles

Les spécificités de la viticulture de pentes

  • Des terrains souvent pauvres, rapidement reconnus comme qualitatifs
  • Des conditions de travail difficiles, qui interdisent la mécanisation
  • Un accès aux parcelles complexes et des distances temps accentuées par la pente
  • Une structuration sociale particulière qui fait la part belle aux petits exploitants et au système coopératif

Les problématiques

Explorer les interactions société ⇔ environnement pour proposer une lecture et une compréhension renouvellées du fonctionnement de la viticulture de pente

travail banyuls mains

Les terrains d'études : localisation

carte de localisation

Les terrains d'études : description

panorama val di Cembra

Banyuls-sur-mer

panorama val di Cembra

La val di Cembra

Un cadre théorique pour
la modélisation
et la simulation

Définition et limites conceptuelles

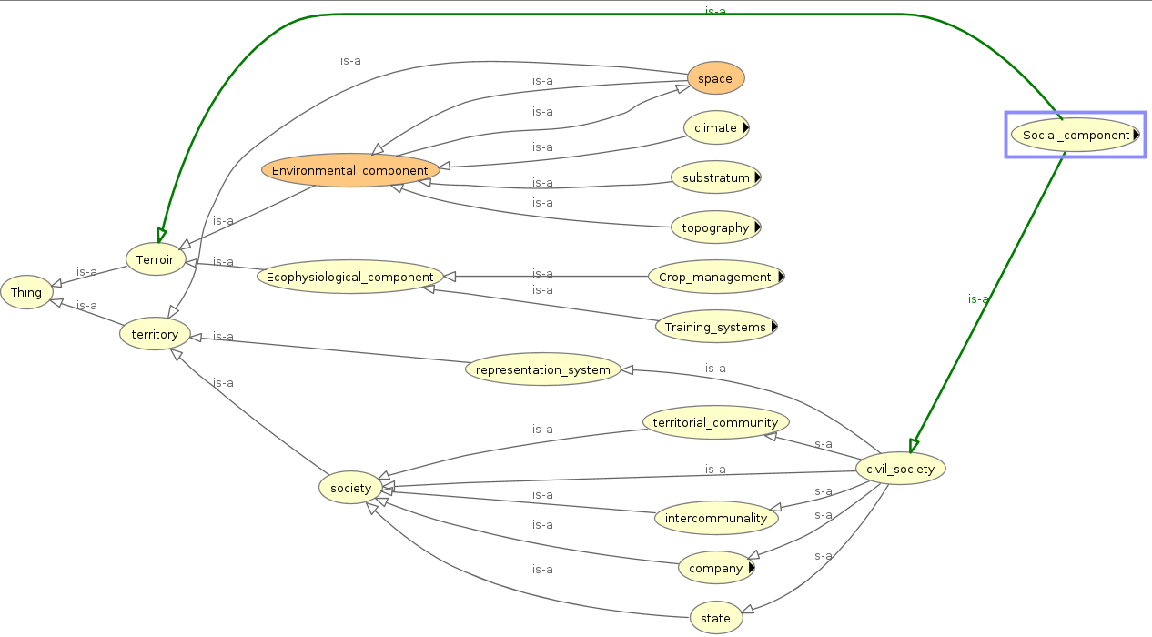
Ontologie terroir-terroitoire

Première publication de l'ontologie du terroir : Delay (2013)

Une démarche post-normale ?

« when uncertainties are either of the epistemological or ethical kind, or when decision stakes reflect conflicting purposes among stakeholders »

Funtowic et Ravertz 1993 (p. 750)

Pour faire face à l’inconnu ou à la complexité liée aux comportements humains, les sciences post-normales l'intègrent et la délimitent en utilisant une communauté de pairs.

groupe laccave Séminaire LACCAVE (Banyuls 2013)

Modéliser...

« dépacer l'unicité des lieux et des phénomènes observés »

(Pumain, 2003, p.27)

« un modèle est une abstraction qui simplifie le système réel étudié [...] pour se focaliser sur les aspects qui intéressent le modélisateur et qui définissent les problématiques du modèle. »

Coquillard et Hill (1997, p.7)


crédit photo : JD Hancock Flick'r

... et simuler

« La simulation consiste à faire évoluer une abstraction d’un système au cours du temps afin d’aider à comprendre le fonctionnement et le comportement de ce système et à appréhender certaines de ses caractéristiques dynamiques dans l’objectif d’évaluer différentes décisions »

Coquillard et Hill (1997, p.11)


Crédit photo : Pablo Barrera on Flick'r

Les systèmes multi-agents (SMA)

Un agent est une entité physique ou virtuelle

  • capable d'agir dans un environnement
  • mue par un ensemble de tendances (sous forme d'objectifs)
  • capable de percevoir (de manière limitée) son environnement
  • dont le comportement tend à satisfaire ses objectifs

J. Ferber 1995

crédit photo : Y tambe in wikimedia commons

De l'empirisme dans la modélisation 1/2

Les SMA ouvrent la voie pour les SHS aux construits formels

« formal models are essential to science, not because they are more "true" than other kinds of model, but that they facilitate a collective and progressive development of knowledge between researchers »

Edmonds (2015, §1.2)

De l'empirisme dans la modélisation 2/2

modélisation selon cassili et al.

Tubaro, P. et A. Casilli (2010).

Méthodologie

Caractériser notre pratique

Nous avons construit un écosystème de modèles s'interrogeant et se répondant les uns les autres

Pour cela nous avons recueuilli plusieurs types d'informations:

  • des données d'observations
  • des relevés bio-physiques (température, acidité, comptage)
  • des narrations (entretiens)
  • ...

crédit photo : William Murphy on Flick'r

Situer les modèles et leurs objectifs

Nous présentons six modèles

Positionnement des modèles d'après Banos et Sanders. 2013

d'après la grille de lecture proposée par Banos et Sanders (2013)

Une construction itérative et partagée

Modèles Echelles Acteurs
Dion Still Alive & VIcTOr Petite échelle Chercheurs ou institutions nationales
LAME & CiVIsMe Meso-échelle Institutions régionales/nationales
acidityGIS & CeLL Grande échelle Acteurs locaux

Ces modèles nous permettent d'obtenir des résultats à différentes échelles et pour différents usages

Construction

La modélisation multi-agents permet une très grande flexibilitée de programmation. Elle est particulièrement adaptée pour l'étude des systèmes complexes.

Or, les processus sociaux sont par nature complexes.

«Social sicences are, in fact, the "hard" science»

Herbert Simon (économiste)

«With great power comes great responsibility»

Benjamin "Ben" Parker (1962)

Vous avez dit validation ?

La validation de systèmes complexes et a fortiori sociaux est compliquée. Pour surmonter cette difficulté :

  • réplicabilité : une description ODD (Overview Desing and Details) (Grimm et al., 2006)
  • une analyse de sensiblité
  • une construction, une co-construction ou une validation par les acteurs au même titre que par les données

Résultats de modélisations

Les exemples de CiVIsMe et CeLL

Préambule à CiVIsMe

Modèle à meso-échelle qui s'intéresse au système coopératif sur les deux territoires

Banyuls plage et vigne Cembra vigne et montagne

CiVIsMe

Préambule a CeLL

Modèle à échelle fine qui s'intéresse aux dynamiques de population de L. botrana et aux stratégies collectives de lutte.

L.botrana map ilot Cembra vigne et montagne

CeLL

Prospective et simulations co-construites 1/2

schema SYSPATHMM

D'après Sebillotte et Sebillotte (2002), adaption à la prospective par co-construction (Delay, 2015)

Prospective et simulations co-construites 2/2

tableau des acteurs
  • identification des variables qui influencent la viticulture de pentes a partir des modèles
  • validation du système par les acteurs
  • évaluation matricielle
  • création de scenarii prospectifs

Conclusion

Les grandes lignes

  • Viticulture de fortes pentes
    • L'espace viticole est une construction sociale
    • L'hétérogénéité spatiale → possibilités d'adaptations locales
    • Des espaces ambigüs : entre forte visibilité et faible rentabilité
  • Démarche de modélisation
    • Résultats = résultats de modélisation + processus de modélisation
    • Difficile construction de modèles à la fois généraux et descriptifs
    • La prospective dans la démarche de simulation pour préparer l'esprit à voir l'information

Des limites ?

  • Types d'acteurs VS types d'échelles
  • Modéliser pour comprendre VS modéliser pour prédire
  • Le couplage de modèles et les comportements d'agents

Et demain matin ?

Ce travail se prolonge :

  • Au travers de vitiTerroir
  • L'axe Ricerca sulla viticoltura di montagna de la fondazione E. MACH
  • Du programme LACCAVE (Long term impacts and Adaptation to Climate ChAnge in Viticulture and Enology)
  • Projet de programme coopération viticole
  • ...

Crédit photo : Andrés Nieto Porras on Flick'r

Merci de votre attention

logo gitHub contactez moi!

Vous pouvez retrouver cette présentation, le manuscrit de thèse et l'ensemble des modèles sur GitHub :
http://unil.im/Ku9xI

Présentation réalisée avec reveal.js

Crédit photo : Thomas Misnyovszki on Flick'r